Uhr Webseite
Navigation
peter-technik.ch
Navigation
» Startseite
Minecraft
Mincraftserver Linux
Alkoholrechner
Spannungsregler
Temperatur
Spannungsregler
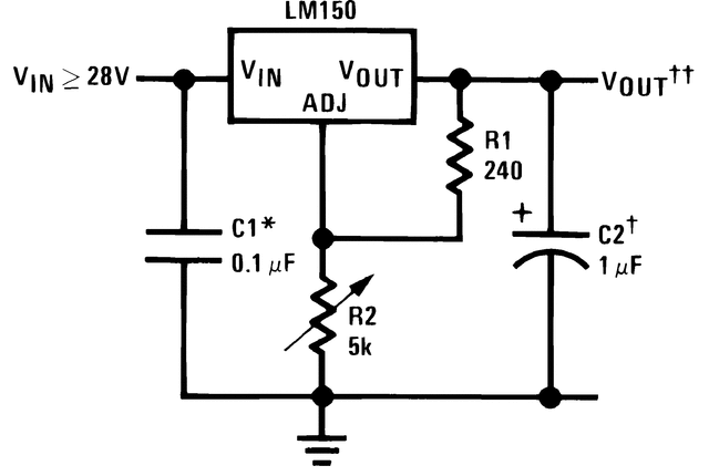
R2=(Uout/1.25-1)*R1
V Out
R1 Ω
R2 Ω
Uont=1.25*(1+R2/R1)
R2 Ω
R1 Ω
V Out
eMail
Smarthome
BME280
ISecurity+
Webmin Raspi
Webmin Server
MC Server Status
Nextcloud
HTTP Observatory
Google
Wikipedia
Digitec
Speedtest
dict.cc ENGLISH Wörterbuch
Quickline Cockpit
Willkommen auf peter-technik.ch